Story
The first level is the following scenario:
“In a dark alleyway somewhere at night, you lie unconscious, stooped over the curb. You stir slowly, feeling dizzy and a throbbing headache emerges. You rub the back of the head and say “What the heck?” You can’t remember who you are, where you are and what you are doing here. You look at the night sky and see you are surrounded by buildings and filthy rubbish dumps. A street lamp flickers on and off nearby. You feel for your inside pocket and pull out a flashlight. You instinctively put it back inside your long coat. A shiver runs down your spine as you are cold and notice that it’s lightly raining. Thunder is heard in the background. You get up and stagger out of the alley, not knowing what happened to you.”
Concept Art
In order to visualise the scenario, I have created a rough concept drawing using Adobe Photoshop and a Wacom tablet.
To create the drawing, I collected some art references – these are photos of alleyways. If you Google “Alleyways at night”, you will get a few photos.
I am using the reference here (not showing it due to copyright)
I created a new file 2000 px X 1000px with 96 dpi. Then I imported the references into one layer. I created a drawing layer and a colour palette layer.

To choose a colour palette, I used Adobe’s Color Wheel.
I am choosing a complimentary colour scheme with the brown in the middle as the base colour of the brick walls of the alley.


This is a loose sketch of the alley in black and white first. I made the reference transparent so that I could trace over the photo. Then I kept it more simple.

This is the colour version

3D Models
The next step is to create the 3D models to build the scenario.
One way to create it would be to create 2 large walls to represent the sides of the alley, but then you would need to create a large 2D texture for each wall.
Another way is to create modular pieces – ie. create a 4m x 2m wall, then join it together to form a wall. Each wall piece can then have the same texture repeated, but some wall pieces can be varied by using a different texture. I will use this method of modular pieces as they can be reused elsewhere.
In order to create the wall, I am using Maya and I am also using Blender as well since it’s free.
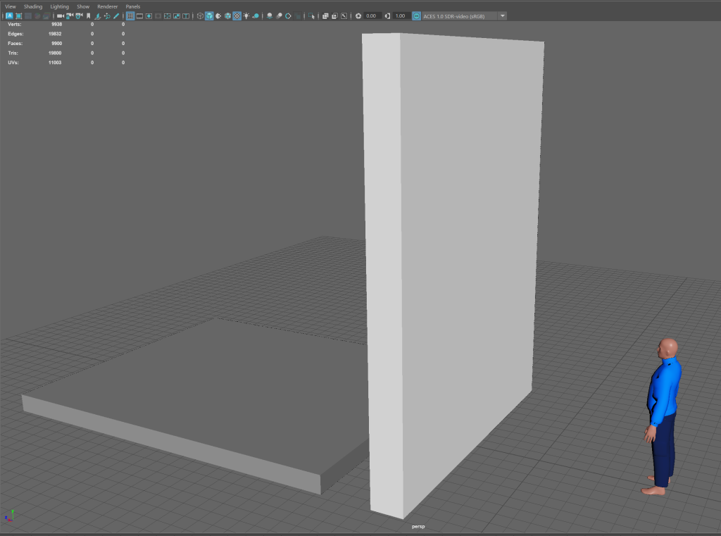
I create a cube and also put in a person in the scene so that I can build the wall to a size that I want which will be about 4m x 2m. The person came from Maya as it comes with some existing models (under the content browser).

Using the tools in Maya, I then resize it to the size that I want using the person as a guide.
Some beginner tutorials in Maya are here, and some useful tools are here, but you can find on the Internet other tutorials for making just about any 3D object in Maya, Blender, etc.
Here is my basic wall so far made from the cube using Maya:

I also copied the wall and made a floor piece. I made the floor a little thinner, but it’s the same size as the wall.
Here is the same wall done in Blender:

A Blender beginner tutorial is here and another good video is here. You can find many tutorials on the Internet as well.
Once made, I exported it into my game engine to test it out and see if it’s big enough (I am using Unreal Engine – more details here)

Once happy with it, the next step is to make some textures in Photoshop for the wall and floors. Some pre-made game engines (like Unreal) come with a texture, so that could be another option.
3D Models – Using AI
I will also try out AI to create 3D models. I can then import it into Maya or Blender and alter it if need be.
3D Models – Using Premade Models
I also plan to use premade models which could be tweaked, then imported into or used with the game engine.